2025
Industry Project
Designing an Inclusive Multi-Role Platform for SEND Support


Project Overview
Role
Lead Product Designer
Duration
3 months (May 2025 - August 2025)
Team
Cogniphant (Industry Partner), SENCO Advisors, Teachers, Parents, Designers
Overview
Schools in the UK use SEN (Special Educational Needs) processes to support students, especially those with ADHD or other learning differences. Cogniphant partnered with us to rethink their early-stage platform used in UK schools to support students with ADHD. At that time, the platform only consisted of two disconnected features, a screening tool and a game-based cognitive assessment. There were no dashboards, workflows, or role-based journeys to support collaboration across SENCOs, teachers and parents.



Our goal was to transform Cogniphant into a structured, multi-role platform that reduces administrative load for SENCOs, improves clarity for teachers, and gives parents transparent insight into their child’s progress. I led the design end-to-end, from understanding the partner’s challenges to designing IA, wireframes, high-fidelity screens, and a working prototype across web and mobile.
Understanding the Problem
We began by reviewing the current Cogniphant platform, interview recordings from previous user conversations, platform documentation, and the broader context of how SEND processes work within UK schools. It became clear that school staff were dealing with fragmented systems, paper-based records, and communication gaps that slowed down support for students.
Key Pain Points ❗️
SENCOs spend 80–90% of their time managing documentation spread across paper files, email threads, and spreadsheets.
Teachers lack a consistent workflow to record screenings, game results, or daily observations.
Everyone saw the same homepage, regardless of their learning history or goals. This reduced motivation and engagement.
Communication between roles is fragmented, making collaboration difficult.
A Critical Insight
During interviews and discussions, SENCOs highlighted that they don’t only support ADHD students, they support all SEND students. This meant our redesign needed to be:
The existing HowNow L&D platform homepage was failing to engage users effectively, creating barriers to learning and platform adoption
The existing HowNow L&D platform homepage was failing to engage users effectively, creating barriers to learning and platform adoption
Flexible enough to support various special needs
Scalable for wider school adoption
Scalable for wider school adoption
Still capable of handling ADHD-specific workflows
Scalable for wider school adoption
Still capable of handling ADHD-specific workflows
This insight shaped the platform’s foundation and reinforced Cogniphant’s value beyond its original scope.
The existing HowNow L&D platform homepage was failing to engage users effectively, creating barriers to learning and platform adoption
The existing HowNow L&D platform homepage was failing to engage users effectively, creating barriers to learning and platform adoption
My Role & Key Design Decisions ☝️
I led the end-to-end design of this project, from understanding the problem space and conducting research to defining the product concept and designing the core interactions. I was responsible for synthesising research insights, shaping the scope of the solution, and making design decisions that stayed true to the realities of living with ADHD.
A key decision was to avoid positioning the platform as a productivity or task-optimisation tool. Research highlighted that users with ADHD often experience overwhelm and guilt when faced with rigid systems, so the design focused on reducing cognitive load and supporting users through small, manageable actions.
Another important decision was to prioritise emotional safety and consistency over feature richness. This influenced choices around tone, visual hierarchy, and interaction patterns, ensuring the experience felt supportive rather than corrective or demanding.
These decisions directly informed the design process that followed and helped keep the solution grounded, empathetic, and realistic.









Our goal was to transform Cogniphant into a structured, multi-role platform that reduces administrative load for SENCOs, improves clarity for teachers, and gives parents transparent insight into their child’s progress. I led the design end-to-end, from understanding the partner’s challenges to designing IA, wireframes, high-fidelity screens, and a working prototype across web and mobile.
Understanding the Problem
Understanding the Problem
We began by reviewing the current Cogniphant platform, interview recordings from previous user conversations, platform documentation, and the broader context of how SEND processes work within UK schools. It became clear that school staff were dealing with fragmented systems, paper-based records, and communication gaps that slowed down support for students.
SENCOs spend 80–90% of their time managing documentation spread across paper files, email threads, and spreadsheets.
Teachers lack a consistent workflow to record screenings, game results, or daily observations.
Teachers lack a consistent workflow to record screenings, game results, or daily observations.
Everyone saw the same homepage, regardless of their learning history or goals. This reduced motivation and engagement.
Teachers lack a consistent workflow to record screenings, game results, or daily observations.
Communication between roles is fragmented, making collaboration difficult.
Everyone saw the same homepage, regardless of their learning history or goals. This reduced motivation and engagement.
Communication between roles is fragmented, making collaboration difficult.
My Role & Key Design Decisions ☝️
I led the end-to-end design of this project, from understanding the problem space and conducting research to defining the product concept and designing the core interactions. I was responsible for synthesising research insights, shaping the scope of the solution, and making design decisions that stayed true to the realities of living with ADHD.
A key decision was to avoid positioning the platform as a productivity or task-optimisation tool. Research highlighted that users with ADHD often experience overwhelm and guilt when faced with rigid systems, so the design focused on reducing cognitive load and supporting users through small, manageable actions.
Another important decision was to prioritise emotional safety and consistency over feature richness. This influenced choices around tone, visual hierarchy, and interaction patterns, ensuring the experience felt supportive rather than corrective or demanding.
These decisions directly informed the design process that followed and helped keep the solution grounded, empathetic, and realistic.
My Role & Key Design Decisions ☝️
I led the end-to-end design of this project, from understanding the problem space and conducting research to defining the product concept and designing the core interactions. I was responsible for synthesising research insights, shaping the scope of the solution, and making design decisions that stayed true to the realities of living with ADHD.
A key decision was to avoid positioning the platform as a productivity or task-optimisation tool. Research highlighted that users with ADHD often experience overwhelm and guilt when faced with rigid systems, so the design focused on reducing cognitive load and supporting users through small, manageable actions.
Another important decision was to prioritise emotional safety and consistency over feature richness. This influenced choices around tone, visual hierarchy, and interaction patterns, ensuring the experience felt supportive rather than corrective or demanding.
These decisions directly informed the design process that followed and helped keep the solution grounded, empathetic, and realistic.
Research Phase
To build a solution grounded in real workflows, we combined partner-provided insights with our own primary research.
Heuristic Evaluation
We began by conducting a heuristic evaluation of Cogniphant’s existing platform to understand where users, especially SENCOs and teacher were struggling.
Our evaluation of the existing tool surfaced core usability issues:
No separation between roles ❗️
Confusing navigation ❗️
Lack of continuity between assessment and documentation ❗️
No clear place to track a student’s history ❗️
Disconnected features that didn’t support real workflows ❗️
These findings helped us map the core usability gaps and shaped our early direction before moving into user interviews and redesign.


User Interview
To gather grounded insights, we conducted interviews with two SENCOs managing extensive SEND caseloads and one parent actively involved in SEN support processes. Additionally, we reviewed previous interview data provided by our project partner to further improve our understanding.
What we learned:
✅ SENCOs need a system that centralizes documentation and progress tracking
✅ Teachers value quick, classroom-friendly ways to log assessments
✅ Parents want simple, transparent access to their child’s status
✅ The platform must reduce cognitive and administrative load, not
add to it



3. Competitive Inspiration
To identify opportunities for a more effective multi-role support system, we analyzed four key tools used across ADHD assessment and SEN support. Comparing their strengths and limitations helped us understand where Cogniphant could differentiate, particularly around school-wide collaboration, documentation workflows, and parent engagement. This analysis grounded our design decisions in real market gaps rather than assumptions.

Through this analysis, we learned:
How assessments are structured
How progress is displayed over time
How parent access and communication are handled
How role-based systems organize tasks
These insights helped inform Cogniphant’s UI patterns, reporting structure, and dashboard layouts.
Heuristic Evaluation
We began by conducting a heuristic evaluation of Cogniphant’s existing platform to understand where users, especially SENCOs and teacher were struggling.
Our evaluation of the existing tool surfaced core usability issues:
No separation between roles ❗️
Confusing navigation ❗️
Lack of continuity between assessment and documentation ❗️
No clear place to track a student’s history ❗️
Disconnected features that didn’t support real workflows ❗️
These findings helped us map the core usability gaps and shaped our early direction before moving into user interviews and redesign.







User Interview
To gather grounded insights, we conducted interviews with two SENCOs managing extensive SEND caseloads and one parent actively involved in SEN support processes. Additionally, we reviewed previous interview data provided by our project partner to further improve our understanding.
What we learned:
✅ SENCOs need a system that centralizes documentation and progress tracking
✅ Teachers value quick, classroom-friendly ways to log assessments
✅ Parents want simple, transparent access to their child’s status
✅ The platform must reduce cognitive and administrative load, not
add to it









3. Competitive Inspiration
To identify opportunities for a more effective multi-role support system, we analyzed four key tools used across ADHD assessment and SEN support. Comparing their strengths and limitations helped us understand where Cogniphant could differentiate, particularly around school-wide collaboration, documentation workflows, and parent engagement. This analysis grounded our design decisions in real market gaps rather than assumptions.



Through this analysis, we learned:
How assessments are structured
How progress is displayed over time
How parent access and communication are handled
How role-based systems organize tasks
These insights helped inform Cogniphant’s UI patterns, reporting structure, and dashboard layouts.
Ideation & Opportunity Mapping
Our research clarified the real problems across SENCO, teacher, and parent journeys. Before jumping into structure or UI, we transformed these insights into opportunity areas that would guide our ideation.
Shaping Opportunity Areas
We grouped all pain points and insights into thematic opportunity clusters such as:
Simplifying documentation
Improving classroom assessment workflows
Increasing parent visibility
Centralizing communication
Scaling across different SEND needs
These clusters helped us focus on the platform’s most impactful areas.

How Might We (HMW) Exploration
To translate these opportunity areas into actionable directions, we ran a short How Might We exercise. This reframed problems into possibilities and helped align the team on what the platform should enable for each role.


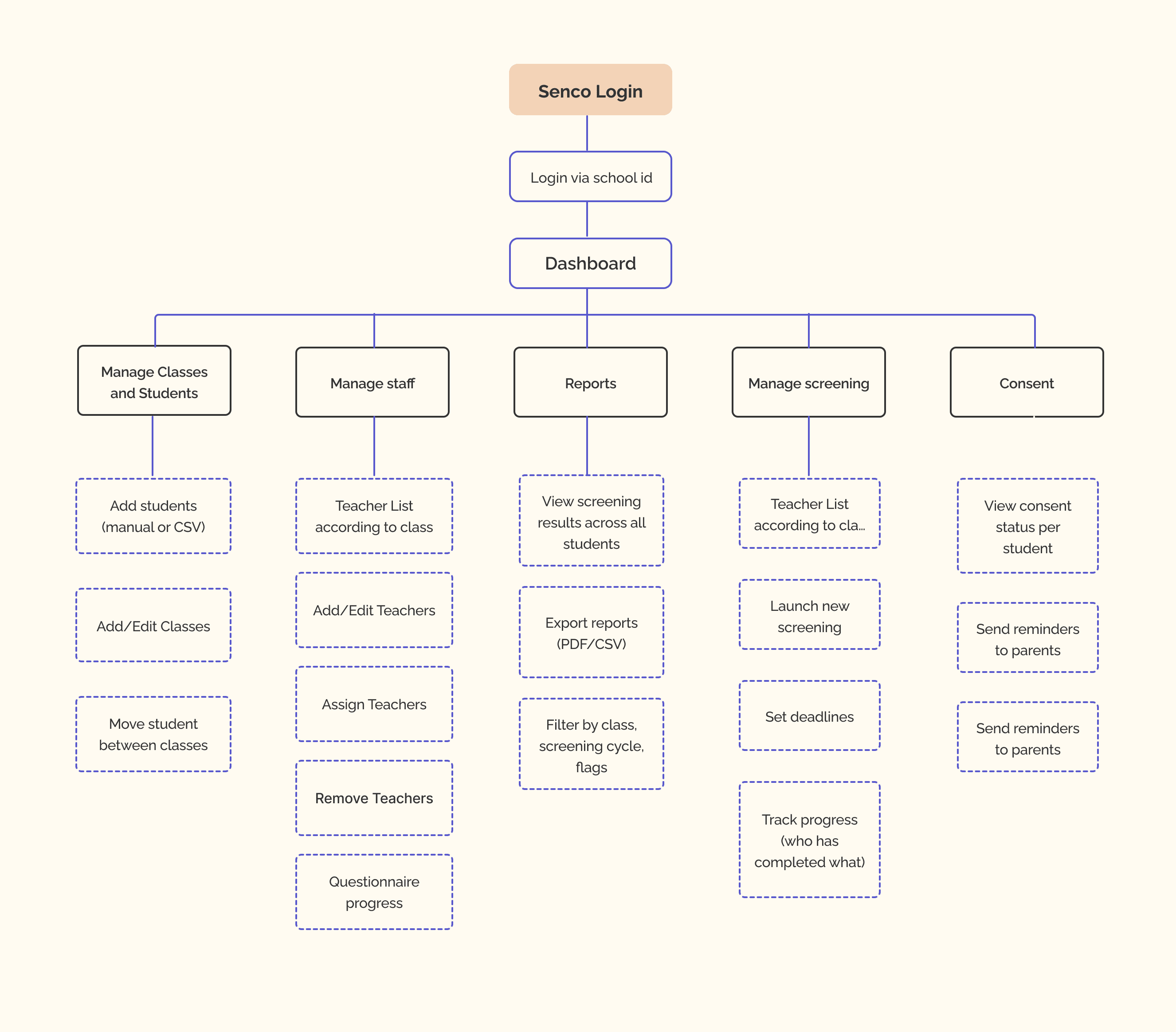
Information Architecture (IA)
The ideation themes guided us toward defining the platform’s information architecture. This ensured we built workflows that matched each role’s responsibilities and reduced unnecessary complexity.
The IA maps the core tasks and responsibilities for SENCOs, teachers, and parents. It establishes a clear navigational structure that reduces cognitive overload and ensures role-specific clarity.



Once IA was clear, we translated it into low-fidelity wireframes to validate navigation, task flows, and information grouping.
Wireframes
Low-fidelity wireframes were developed to validate layout decisions and core workflows early on. These helped define task flows such as student documentation, screening updates, parent messaging, and progress tracking.

Shaping Opportunity Areas
We grouped all pain points and insights into thematic opportunity clusters such as:
Simplifying documentation
Improving classroom assessment workflows
Increasing parent visibility
Centralizing communication
Scaling across different SEND needs
These clusters helped us focus on the platform’s most impactful areas.



These clusters helped us focus on the platform’s most impactful areas.
How Might We (HMW) Exploration
To translate these opportunity areas into actionable directions, we ran a short How Might We exercise. This reframed problems into possibilities and helped align the team on what the platform should enable for each role.






Information Architecture (IA)
The ideation themes guided us toward defining the platform’s information architecture. This ensured we built workflows that matched each role’s responsibilities and reduced unnecessary complexity.
The IA maps the core tasks and responsibilities for SENCOs, teachers, and parents. It establishes a clear navigational structure that reduces cognitive overload and ensures role-specific clarity.









Once IA was clear, we translated it into low-fidelity wireframes to validate navigation, task flows, and information grouping.
Wireframes
Low-fidelity wireframes were developed to validate layout decisions and core workflows early on. These helped define task flows such as student documentation, screening updates, parent messaging, and progress tracking.
Low-fidelity wireframes were developed to validate layout decisions and core workflows early on. These helped define task flows such as student documentation, screening updates, parent messaging, and progress tracking.



High-Fidelity Design
Once the flows were validated, we refined everything into high-fidelity designs with clear hierarchy, accessibility considerations, and consistent visual patterns across roles.
The final UI includes complete dashboards for SENCO and teacher roles, along with a responsive mobile-first experience for parents.
Teacher Workspace






Designed for speed and clarity during class:
Screening
Game assessments
Notes
Quick updates
SENCO Dashboard






A centralized workspace for:
Student management
Documentation
Progress indicators
Assessment summaries
Communication history
Parent Experience (Web + Mobile)










Parent's get easy access to:
A progress timeline
Reports
Consent tasks
Messaging access
The mobile-first design was especially impactful, reflecting parent's real usage habits.
Prototype
High-Fidelity Design
A clickable prototype was created to simulate the cross-role journeys, allowing stakeholders to walk through onboarding, documentation, screening updates, parent interactions, and student progress tracking. This became a key asset during stakeholder reviews.
Once the flows were validated, we refined everything into high-fidelity designs with clear hierarchy, accessibility considerations, and consistent visual patterns across roles.
The final UI includes complete dashboards for SENCO and teacher roles, along with a responsive mobile-first experience for parents.
Once the flows were validated, we refined everything into high-fidelity designs with clear hierarchy, accessibility considerations, and consistent visual patterns across roles.
The final UI includes complete dashboards for SENCO and teacher roles, along with a responsive mobile-first experience for parents.

We built a clickable prototype covering:
SENCO flows
Teacher workflows
Parent mobile experience
This allowed stakeholders to walk through the full system end-to-end.
Teacher Workspace


















Designed for speed and clarity during class:
Screening
Game assessments
Notes
Quick updates
SENCO Dashboard


















A centralized workspace for:
Student management
Documentation
Progress indicators
Assessment summaries
Communication history
Parent Experience (Web + Mobile)






























Parent's get easy access to:
A progress timeline
Reports
Consent tasks
Messaging access
The mobile-first design was especially impactful, reflecting parent's real usage habits.
Reflection ✨
Working on this project reinforced how essential it is to balance existing insights with fresh user perspectives. Even though we had access to previous SENCO interviews, speaking directly with them again revealed nuances in their daily challenges that shaped several of our design decisions. My past experience designing multi-role platforms also helped me guide the process more confidently, ensuring each role, SENCO, teacher, and parent, received the clarity and structure they needed.
One of the most meaningful decisions was designing a dedicated mobile experience for parents. Understanding that many parents rely almost entirely on their phones made this a turning point in creating a platform that truly fits into their lives rather than asking them to adapt to ours.
Leading the design from start to finish gave me the opportunity to support my teammates, align everyone around a shared direction, and collaborate closely across research and design phases. This collective effort ultimately paid off, our project partner immediately recognized the value of the redesigned multi-role system and expressed that it finally reflected the platform they had envisioned.
Overall, this project strengthened my ability to design for complex user ecosystems while staying grounded in real needs, collaboration, and purposeful decision-making.
Prototype
A clickable prototype was created to simulate the cross-role journeys, allowing stakeholders to walk through onboarding, documentation, screening updates, parent interactions, and student progress tracking. This became a key asset during stakeholder reviews.



